设为首页 | 加入收藏
首页部门概况政策法规党建动态实验室安全业务流程下载中心意见建议
当前位置: 首页 > 政策法规 > 正文
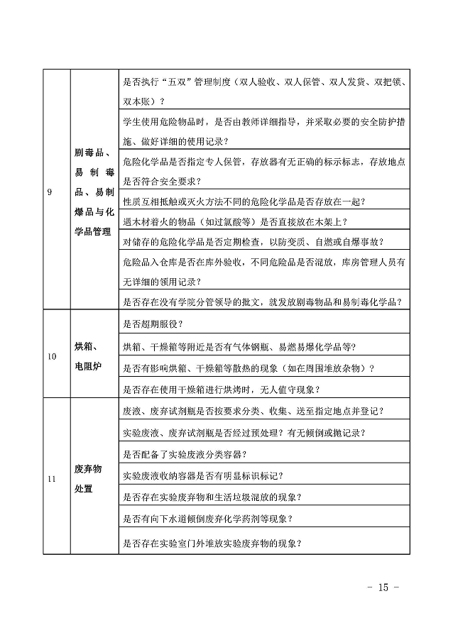
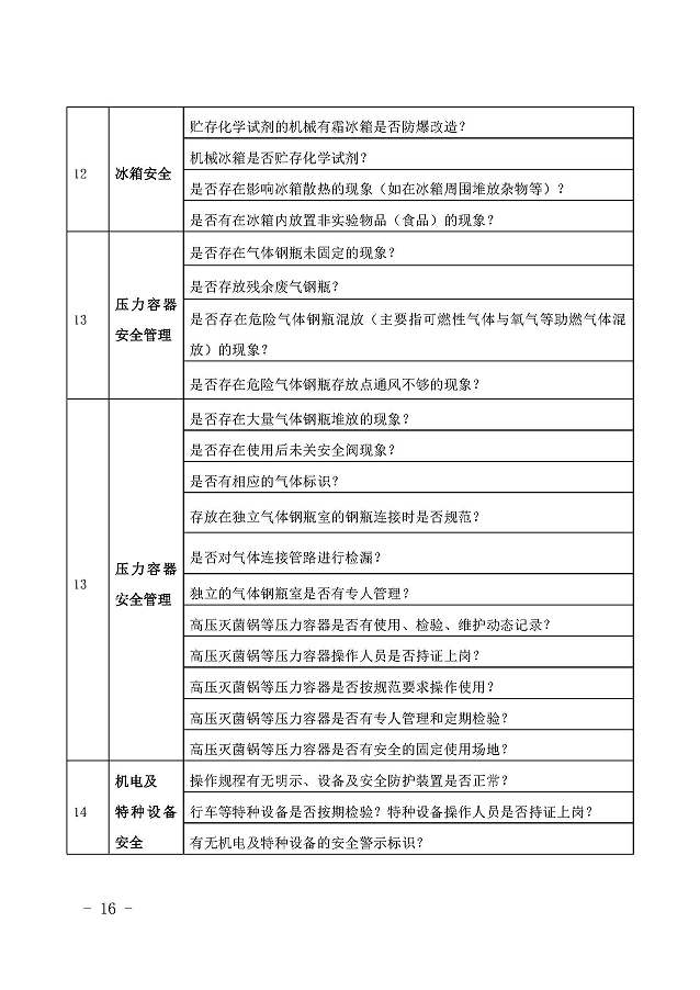
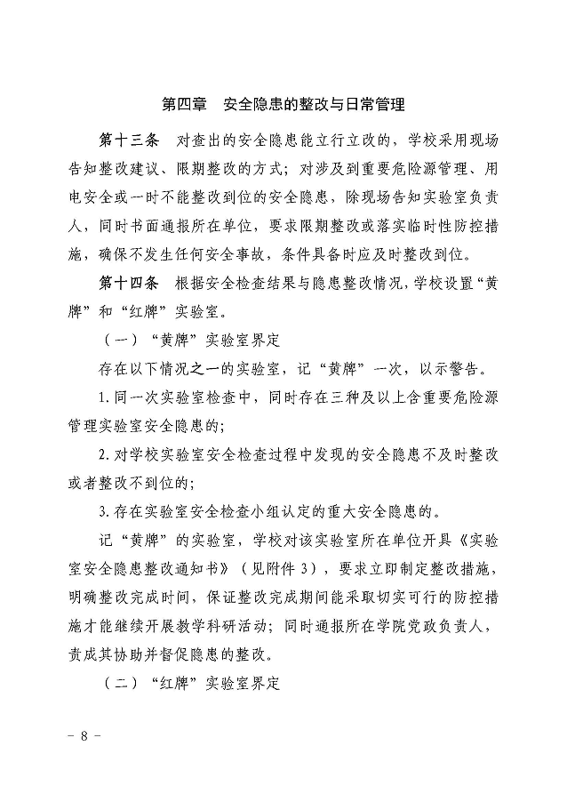
关于印发《安徽工业大学实验室安全检查及隐患整改实施细则》的通知
2025-03-04 09:35  

附件【关于印发《安徽工业大学实验室安全检查及隐患整改实施细则》的通知.pdf已下载
关闭窗口

安徽工业大学资产管理与实验室处 电话(传真):0555—2311746 电子信箱: zcc@ahut.edu.cn
Copyright © 2020安工大. All Rights Reserved.
学校地址:安徽省马鞍山市湖东北路400号  邮编:243002